개발일지
Login Process 본문
728x90
반응형
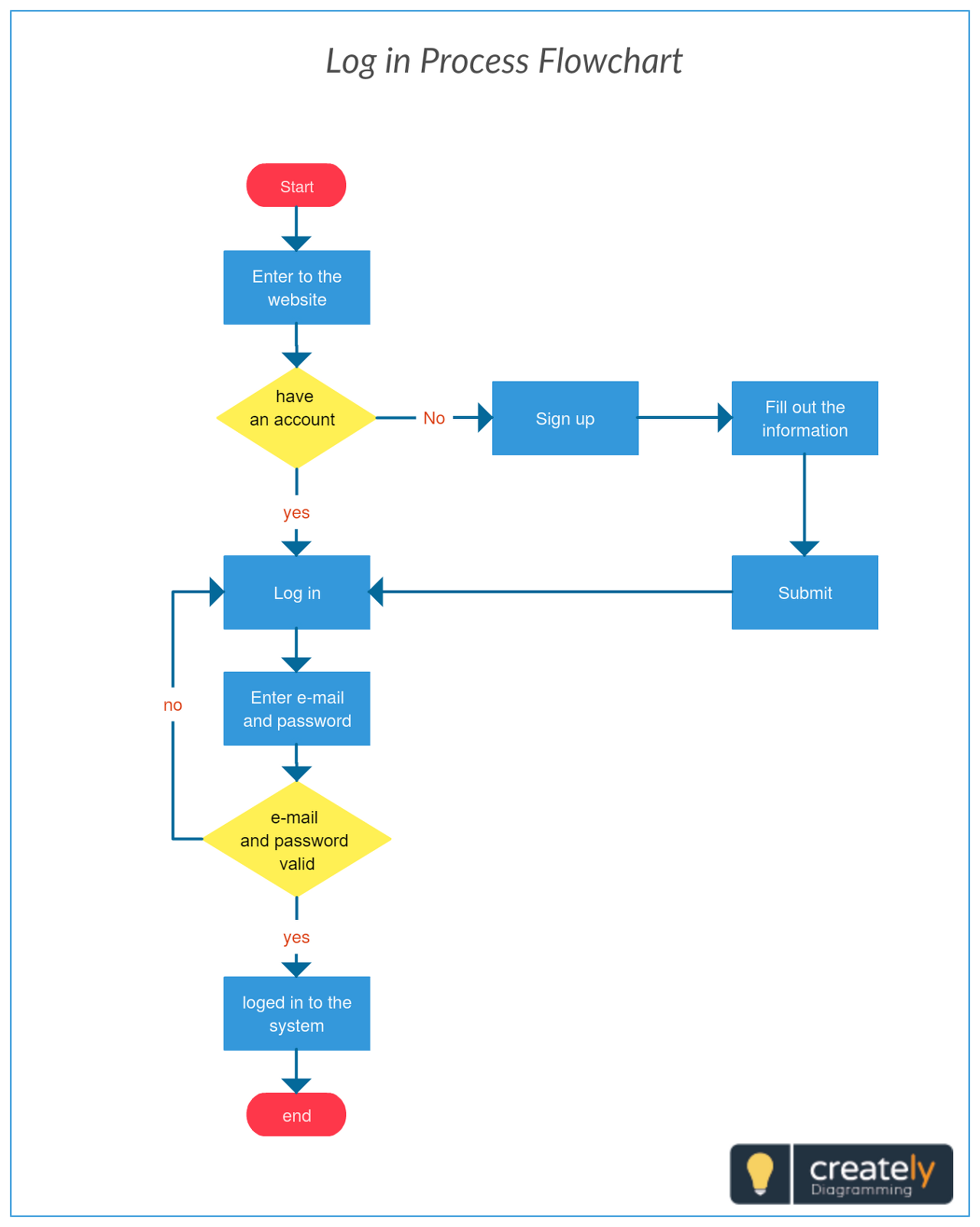
Login Process
- 일반적인 컴퓨터 사용에서 Login(로그인)은 일반적으로 원격 컴퓨터에서 운영 체제나 응용 프로그램에 엑세스 하는 데 사용되는 절차이다.
- 로그인을 하려면, (1)UserId, (2) Password 가 있어야 한다.
- 종종 UserId는 페이지에 따라 8자와 같은 제한된 길이를 따라야 하고, 암호는 최소한 하나의 숫자를 포함해야 한다.
- 암호는 비밀로 유지해야해서 마스킹표시로 표시된다.
- 일부 웹사이트는 사용자가 사이트를 사용하기 위해 등록해야하며, 사용자는 로그인을 하여 사이트에 들어갈 수 있다.

다음 소셜 로그인 부분을 배우면서 내용을 보충해야겠다
728x90
반응형
'Backend' 카테고리의 다른 글
| REST-API vs GraphQL-API (0) | 2022.12.16 |
|---|---|
| 인증(Authentication) / 인가 (Authorization) (0) | 2022.12.07 |
| Cookie, Local Storage, Session Storage (0) | 2022.11.29 |
| JWT(Json Web Token) (0) | 2022.11.29 |
| TypeORM (0) | 2022.11.20 |